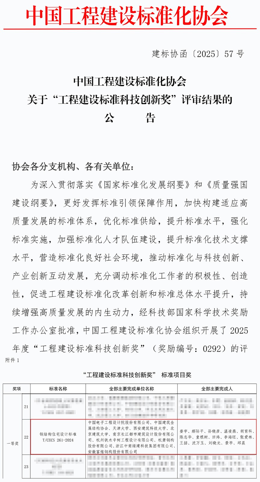
近期,中国工程建设标准化协会发布了《关于“工程建设标准科技创新奖”评审结果的公告》,其中半岛官方网页 (以下简称bd游戏的官方 )参编的《钢结构住宅设计标准》T/CECS 261-2024荣获“工程建设标准科技创新奖”标准项目奖一等奖。

该标准得到行业主管部门、企业和工程设计人员的高度关注,首次提出钢结构住宅的产品设计理念,规定了钢结构住宅交付的《钢结构住宅质量保证书》《钢结构住宅性能说明书》《钢结构住宅使用说明书》,从工程标准体系上补齐钢结构住宅设计短板,从设计端引领钢结构住宅高质量、高品质适应钢结构住宅工业化建造的特点,对钢结构住宅产业的发展具有引领作用。
bd游戏的官方 自成立以来,始终将技术发明创新作为首要工作任务,将技术标准制定置于重要地位。依托自主研发实力,公司主编、参编国家及行业相关标准规范100余项,涵盖钢结构建筑、建材、光伏等多个领域,联动各大院所、高校等科研力量,持续推动技术成果转化为行业标准。未来,bd游戏的官方 将一如既往地秉承绿色环保的建筑理念,大力推进标准化建设与应用,为国家建筑业的健康发展添砖加瓦。
下一条:内蒙古杭萧中标甘肃巨化硅氟新材…
Copyright © 2021 All rights reserved: 版权所有:半岛官方网页 版权所有 网站备案号:浙ICP备14001958号 浙公网安备33010202000893号
联系电话:400-9933-077
地址:浙江省杭州市萧山区萧清大道2826号
邮编:311232
网址:https://www.vandream.com/
邮箱:vandream@vandream.com
联系电话:400-1571-080
地址:浙江省杭州市萧山区新街镇盛东村328号
邮编:311232
邮箱:handebang@www.rent318.com
联系电话:0571-82645988-7125
地址:浙江省杭州市萧山区萧清大道2826号
邮编:311232
联系电话:0571-56666869-8067
地址:浙江省杭州市中河中路258号瑞丰国际商务大厦21楼
邮编:310003
邮箱:hldesign@www.rent318.com
联系电话:19012899551
地址:浙江省杭州市萧山区萧清大道2826号
邮编:311232
邮箱:hetepe@www.rent318.com
座机:0571-56920226
手机:18969075659(电话微信同号)
电子邮箱:hxjc@www.rent318.com
地址:浙江省杭州市中河中路258号瑞丰大厦
邮编:310003